•    手机版




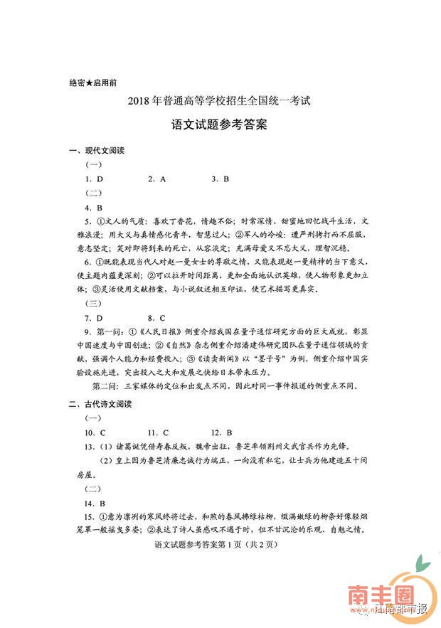
    下载客户端后,扫描左侧二维码快速访问本站
  •       官方微信
    南丰圈官方微信公众账号
    添加方式:
    1、搜索:微信号(nf_quan)
    2、扫描:扫描左侧二维码
    及时获得南丰信息尽在 "南丰圈"
  • 小H
    发表于: 2018-6-9 10:15:03 | 显示全部楼层

    每年考语文的时候都和春晚差不多大家一起搬着小板凳坐等作文题目出炉2018江西高考作文题在大家的期盼下终于出来了!
    全国卷Ⅰ
    (适用地区:江西 、广东、福建、湖南、湖北、河南、河北、山西、安徽)
    4e3c12581c90e028b1835a576dc23b62.jpg
    怎么样,这个题目你会写吗?最开始我还以为高考作文,是唯一能看得懂的东西!可到现在才发现,连作文题目都看不懂了!!再来看看语文、数学试卷和网传答案吧。
    江西高考语文试卷
    试卷来了赶紧来看看你能拿多少分
    c0f14bf0592202f5f52a5e3e1c646ee8.jpg
    eefa1ed897e1d10201fdc846d183717f.jpg
    688734e634c8ed61d8249e56262a9d75.jpg
    120081898af96dcbcd5b475582d3febd.jpg
    11a43b227febacecef8bb3076ae7d93e.jpg
    d4eb8f779e68ed4663f4c94257aaf832.jpg
    45993c9e81c6a53c5b982143cb85e90b.jpg
    1d1034f6c0e58fa7d7cc73437e28d4aa.jpg
    c56560b0d154ce7d7f3b3c76935faae5.jpg
    网传高考语文答案
    以下仅供参考
    39a6153a96ae44c768f417a7a32d4406.jpg
    793ae71f14f7bcf62217cf8bdd744d33.jpg
    2018高考理科数学试题 全国一卷
    c4b36ed888a83d1c28f7fa23ae31ec11.jpg
    12baef26d004b834ac89ae4795bddae8.jpg
    ff574072254987baafd206a0969eb64d.jpg
    6b0d72d7b979d4daf04eb0b0108572a2.jpg
    2018高考文科数学试题 全国一卷
    7d6a8fd114c4db49fba9c634702c4afe.jpg
    656a3e2aab72ab6245122e516785fd8b.jpg
    7f445e0721b35057e5d0455812de067f.jpg
    90517c03b6252a8d1189bacfdbd36eb2.jpg
    再来看看高考的其他信息。
    这次高考,成为首批“00”后的主战场。据教育部组织召开的2018年全国普通高校招生考试安全工作电视电话会议获悉。2018年全国高考报名考生人数达到975万人,比去年增加35万人,是近8年来高考人数最多的一年。
    据统计,各省2018年高考报名人数如下所示。
    20172e09d777fed173ed7a86a0f0d2a5.jpg
    数据来源于:中国教育在线河南省报考人数为98.38万,接近百万,位居各省报考人数第一名。山东省和安徽省紧跟其后,但在人数上与山东省有一定差距,江西38万,位列第七。
    除了大家都关注的高考人数,《全国高考难度排行地图》也总会被拿出来调侃,有网友整理了一张“中国高考难度排行榜”地图。(仅供娱乐)
    761c93b3a677a6ca56b002503cf0dc3e.jpg
    不过,各省的高考难度不仅取决于总参加高考的人数,还取决于高校的录取人数,也就是录取率。
    下图为1977年~2018年的全国高考人数和录取率统计表,截至2017年,每年的录取率如下所示。我们可以看到,录取率基本是逐年增加的,偶尔有几年稍有起伏。
    9dedc16867948970fc857c14aac25aa1.jpg
    数据来源于:中国教育在线
    我们再来看一下全国的整体高考录取情况。根据已有的数据显示,去年也就是2017年高考总录取人数较多的省市依次是:河南、广东、山东、安徽、河北。这些省市录取人数都超过了40万。
    b04194bbc77c38f7a6e458c57e8cb1d1.jpg
    总录取率较高的省市依次是:内蒙古、浙江、江苏、河北。这些省份的总录取率已经超过了90%。第一的是去年首次新高考的浙江,录取率高达93.79%,这可能预示着未来采用新高考,录取率也许会越来越高。
    而江西的录取率是82.57%,录取率最低的却是广东,只有81%。
    填志愿的时候,我们看的往往是学生的排名,也就是参照往年的录取率和分数线来给考生做个定位,以便选择较好的学校,不浪费分数。
    除了分数,专业和学校也是让人头疼的事,是选省内or省外?不少家长和学生都不知如何下手,下面有一份“双一流”建设学科名单,以备大家参考。
    “双一流”建设学科名单北京大学哲学、理论经济学、应用经济学、法学、政治学、社会学、马克思主义理论、心理学、中国语言文学、外国语言文学、考古学、中国史、世界史、数学、物理学、化学、地理学、地球物理学、地质学、生物学、生态学、统计学、力学、材料科学与工程、电子科学与技术、控制科学与工程、计算机科学与技术、环境科学与工程、软件工程、基础医学、临床医学、口腔医学、公共卫生与预防医学、药学、护理学、艺术学理论、现代语言学、语言学、机械及航空航天和制造工程、商业与管理、社会政策与管理中国人民大学哲学、理论经济学、应用经济学、法学、政治学、社会学、马克思主义理论、新闻传播学、中国史、统计学、工商管理、农林经济管理、公共管理、图书情报与档案管理清华大学法学、政治学、马克思主义理论、数学、物理学、化学、生物学、力学、机械工程、仪器科学与技术、材料科学与工程、动力工程及工程热物理、电气工程、信息与通信工程、控制科学与工程、计算机科学与技术、建筑学、土木工程、水利工程、化学工程与技术、核科学与技术、环境科学与工程、生物医学工程、城乡规划学、风景园林学、软件工程、管理科学与工程、工商管理、公共管理、设计学、会计与金融、经济学和计量经济学、统计学与运筹学、现代语言学北京交通大学系统科学北京工业大学土木工程(自定)北京航空航天大学力学、仪器科学与技术、材料科学与工程、控制科学与工程、计算机科学与技术、航空宇航科学与技术、软件工程北京理工大学材料科学与工程、控制科学与工程、兵器科学与技术北京科技大学科学技术史、材料科学与工程、冶金工程、矿业工程北京化工大学化学工程与技术(自定)北京邮电大学信息与通信工程、计算机科学与技术中国农业大学生物学、农业工程、食品科学与工程、作物学、农业资源与环境、植物保护、畜牧学、兽医学、草学北京林业大学风景园林学、林学北京协和医学院生物学、生物医学工程、临床医学、药学北京中医药大学中医学、中西医结合、中药学北京师范大学教育学、心理学、中国语言文学、中国史、数学、地理学、系统科学、生态学、环境科学与工程、戏剧与影视学、语言学首都师范大学数学北京外国语大学外国语言文学中国传媒大学新闻传播学、戏剧与影视学中央财经大学应用经济学对外经济贸易大学应用经济学(自定)外交学院政治学(自定)中国人民公安大学公安学(自定)北京体育大学体育学中央音乐学院音乐与舞蹈学中国音乐学院音乐与舞蹈学(自定)中央美术学院美术学、设计学中央戏剧学院戏剧与影视学中央民族大学民族学中国政法大学法学南开大学世界史、数学、化学、统计学、材料科学与工程天津大学化学、材料科学与工程、化学工程与技术、管理科学与工程天津工业大学纺织科学与工程天津医科大学临床医学(自定)天津中医药大学中药学华北电力大学电气工程(自定)河北工业大学电气工程(自定)太原理工大学化学工程与技术(自定)内蒙古大学生物学(自定)辽宁大学应用经济学(自定)大连理工大学化学、工程东北大学控制科学与工程大连海事大学交通运输工程(自定)吉林大学考古学、数学、物理学、化学、材料科学与工程延边大学外国语言文学(自定)东北师范大学马克思主义理论、世界史、数学、化学、统计学、材料科学与工程哈尔滨工业大学力学、机械工程、材料科学与工程、控制科学与工程、计算机科学与技术、土木工程、环境科学与工程哈尔滨工程大学船舶与海洋工程东北农业大学畜牧学(自定)东北林业大学林业工程、林学复旦大学哲学、政治学、中国语言文学、中国史、数学、物理学、化学、生物学、生态学、材料科学与工程、环境科学与工程、基础医学、临床医学、中西医结合、药学、机械及航空航天和制造工程、现代语言学同济大学建筑学、土木工程、测绘科学与技术、环境科学与工程、城乡规划学、风景园林学、艺术与设计上海交通大学数学、化学、生物学、机械工程、材料科学与工程、信息与通信工程、控制科学与工程、计算机科学与技术、土木工程、化学工程与技术、船舶与海洋工程、基础医学、临床医学、口腔医学、药学、电子电气工程、商业与管理华东理工大学化学、材料科学与工程、化学工程与技术东华大学纺织科学与工程上海海洋大学水产上海中医药大学中医学、中药学华东师范大学教育学、生态学、统计学上海外国语大学外国语言文学上海财经大学统计学上海体育学院体育学上海音乐学院音乐与舞蹈学上海大学机械工程(自定)南京大学哲学、中国语言文学、外国语言文学、物理学、化学、天文学、大气科学、地质学、生物学、材料科学与工程、计算机科学与技术、化学工程与技术、矿业工程、环境科学与工程、图书情报与档案管理苏州大学材料科学与工程(自定)东南大学材料科学与工程、电子科学与技术、信息与通信工程、控制科学与工程、计算机科学与技术、建筑学、土木工程、交通运输工程、生物医学工程、风景园林学、艺术学理论南京航空航天大学力学南京理工大学兵器科学与技术中国矿业大学安全科学与工程、矿业工程南京邮电大学电子科学与技术河海大学水利工程、环境科学与工程江南大学轻工技术与工程、食品科学与工程南京林业大学林业工程南京信息工程大学大气科学南京农业大学作物学、农业资源与环境南京中医药大学中药学中国药科大学中药学南京师范大学地理学浙江大学化学、生物学、生态学、机械工程、光学工程、材料科学与工程、电气工程、控制科学与工程、计算机科学与技术、农业工程、环境科学与工程、软件工程、园艺学、植物保护、基础医学、药学、管理科学与工程、农林经济管理中国美术学院美术学安徽大学材料科学与工程(自定)中国科学技术大学数学、物理学、化学、天文学、地球物理学、生物学、科学技术史、材料科学与工程、计算机科学与技术、核科学与技术、安全科学与工程合肥工业大学管理科学与工程(自定)厦门大学化学、海洋科学、生物学、生态学、统计学福州大学化学(自定)南昌大学材料科学与工程山东大学数学、化学中国海洋大学海洋科学、水产中国石油大学
    (华东)石油与天然气工程、地质资源与地质工程郑州大学临床医学(自定)、材料科学与工程(自定)、化学(自定)河南大学生物学武汉大学理论经济学、法学、马克思主义理论、化学、地球物理学、生物学、测绘科学与技术、矿业工程、口腔医学、图书情报与档案管理华中科技大学机械工程、光学工程、材料科学与工程、动力工程及工程热物理、电气工程、计算机科学与技术、基础医学、公共卫生与预防医学中国地质大学
    (武汉)地质学、地质资源与地质工程武汉理工大学材料科学与工程华中农业大学生物学、园艺学、畜牧学、兽医学、农林经济管理华中师范大学政治学、中国语言文学中南财经政法大学法学(自定)湖南大学化学、机械工程中南大学数学、材料科学与工程、冶金工程、矿业工程湖南师范大学外国语言文学(自定)中山大学哲学、数学、化学、生物学、生态学、材料科学与工程、电子科学与技术、基础医学、临床医学、药学、工商管理暨南大学药学(自定)华南理工大学化学、材料科学与工程、轻工技术与工程、农学广州中医药大学中医学华南师范大学物理学海南大学作物学(自定)广西大学土木工程(自定)四川大学数学、化学、材料科学与工程、基础医学、口腔医学、护理学重庆大学机械工程(自定)、电气工程(自定)、土木工程(自定)西南交通大学交通运输工程电子科技大学电子科学与技术、信息与通信工程西南石油大学石油与天然气工程成都理工大学地质学四川农业大学作物学(自定)成都中医药大学中药学西南大学生物学西南财经大学应用经济学(自定)贵州大学植物保护(自定)云南大学民族学、生态学西藏大学生态学(自定)西北大学地质学西安交通大学力学、机械工程、材料科学与工程、动力工程及工程热物理、电气工程、信息与通信工程、管理科学与工程、工商管理西北工业大学机械工程、材料科学与工程西安电子科技大学信息与通信工程、计算机科学与技术长安大学交通运输工程(自定)西北农林科技大学农学陕西师范大学中国语言文学(自定)兰州大学化学、大气科学、生态学、草学青海大学生态学(自定)宁夏大学化学工程与技术(自定)新疆大学马克思主义理论(自定)、化学(自定)、计算机科学与技术(自定)石河子大学化学工程与技术(自定)中国矿业大学
    (北京)安全科学与工程、矿业工程中国石油大学
    (北京)石油与天然气工程、地质资源与地质工程中国地质大学
    (北京)地质学、地质资源与地质工程宁波大学力学中国科学院大学化学、材料科学与工程国防科技大学信息与通信工程、计算机科学与技术、航空宇航科学与技术、软件工程、管理科学与工程第二军医大学基础医学第四军医大学临床医学(自定)数据来源于:中国教育在线
    高考之后的选学校与专业也是需要注意的,整个流程的每个环节都很重要,报考学校需要考生和家长一起根据自身情况,结合各高校的招生简章来选择适合自己的学校。
    好了,下面才是今天的重头戏!
    最近,某大学考试研究院根据近几年各省市高考分数线,对2018年全国各省市的录取分数线做出了预测,供各位家长和同学参考。注:仅供参考!仅供参考!
    特别声明:本文不代表本平台观点,具体数据以今年官方数据为准!
    01重庆
    10b136826f16ca6bf390902587e7765a.jpg
    解读:重庆本科文理科这几年分数线都在略微下降,高考理综采取全国卷,整体来看难度保持稳定!
    02浙江
    fb55fa577363adec7c12a4af05c3a588.png
    解读:浙江2018将会进行高考改革,总体来说,分数比较稳定!
    03云南
    9555bd1bab7049c0aeb41a9f1f474486.jpg
    解读:云南高考一本理科分数线理科平均在500分左右,文科在550分左右,分数线总体呈稳定!
    04新疆
    1c58643d0de9e52c1c04feb0d876bc53.jpg
    75b1d9dc444a78686d27ea7354f61758.jpg
    解读:新疆近几年本科理工类汉语言分数线在450分左波动,民族类在340分左右波动,文史类汉语言分数线在490分左右波动,民族类在420分左右。
    05西藏
    cd789d215aed3c1390548f10e2fca34d.jpg
    118eebdede166949218afe3d6d690f69.png
    解读:西藏文理科汉族分数线在不断下降,2018汉族高考重点本科分数线理科估计在420左右,文科估计在440左右,而少数民族分数线在不断增加,2018少数民族重点本科分数线理科在290左右,文科在340分左右。
    06天津
    fdbd18b59bf2388159f425c9c80bdb6e.png
    解读:天津历年理科一本分数线都在520分左右,文科一本线都在530分左右,2018年分数线大概也不会有太大波动!
    07四川
    757ce5b706c3678419dd7e179846fa74.jpg
    解读:四川近两年一本理科分数线在530分左右波动,文科一本在540左右波动!
    08上海
    91e7d2da5e415784a6e10590b3784bdd.png
    解读:上海207改革后,不分文理科一批二批合并,采用3+3科目考试,改革的前两年高考难度应该不会增加!
    09陕西
    948b4be974b9b74da0aab8c27823245a.jpg
    解读:陕西省从2011年到2017高考各批次分数线都有略微下降,2018年高考分数估计也会有小微下降!
    10山西
    7f95509c728acf74b0d3645fffdbf446.png
    解读:山西高考分数线近年来不断下降,文理科各批次都有不同程度减小,2018高考改革,后高考科目调整为“3科统一高考科目+3科学生选课科目,英语一年可以考两次。大家可以针对自己的优势科目进行选择。
    11山东
    e71a7c3881fa70d36719fb5bdce99860.png
    解读:山东2017高考改革后一批二批合并为一个批次,分数线大大降低一本文科为483一本理科为433。2018年高考将使用全国卷!
    12青海
    45a3f066221807bf48a926616b595162.jpg
    解读:青海理科一本线保持稳定在400分左右,文科线分数线不断只能加,说明试卷难度有所降低!
    13宁夏
    1ed303bb53ecf423663002c14dff7a90.jpg
    解读:宁夏一本理科分数线在不断下降中,而一本文科线保持稳定在500左右!
    14内蒙古
    16bafa18cd31852d1f56afa83c23b011.jpg
    b4ddd678166cafdca27ef9d3e90e2af9.jpg
    解读:内蒙古各批次分数线都在稳步下降,2018年分数线估计会保持稳定,而蒙授类高考的招生分数线在逐年小幅度提高!
    15辽宁
    7ec5bc86ebafc88cd4e5cb12c57b9825.jpg
    解读:辽宁一本理科分数线逐年下降,一本文科分数线保持在530分左右,二本分数线持续降低,报考人数也在逐年减少,2018年考生的压力应该不会太大。
    16江西
    397fc4f4a43b7946d8b79bb51e0b8dd8.jpg
    解读:江西高考分数线一本理科稳中有降,文科保持在530分左右。其他批次的分数线也有小幅度下降,预计2018年的录取状况也不会太激烈!
    17江苏
    1a119264f1023614cea3566e6617f9cd.png
    解读:江苏最近几年高考分数线趋于稳定,2018高考分数线也不会有太大波动,一本文理科都在340分左右!
    18安徽
    7eb997782e14095e0d47a93d7b6f86bc.jpg
    解读:安徽文理科各批次分数线历年都在下降中,2018年估计也会有略微下降,大家不用担心!
    19吉林
    50aba61697163909e85d656f77e30d14.jpg
    解读:吉林这几年高考分数线稳中有降,大家可以参考近几年高考分数线来预测自己的高考录取情况!
    20湖南
    e0ecd640d4a58e7bf3e011f7000788b3.jpg
    解读:结合往年数据来看,湖南2018年本科一批二批分数线会有小幅下降,一本理科估计在500分,一本文科估计在530分。
    21湖北
    e5298246765a91125d57ee11e17a50a4.png
    解读:通过历年的湖北高考分数线可以看出,理工科一本分数保持在570分,二本三本分数线都在下降,文科各批次的录取线都有不同程度的下降,整体来说高考难度降低了。
    22黑龙江
    1a002d4a17702459cc4768da39abfc17.jpg
    解读:黑龙江历年各批次录取分数线都在持续下降,因为黑龙江报考人数在不断减少,大家的竞争压力减小了。
    23河南
    9b38434271bc7dfaa9724072b80db6a4.jpg
    解读:河南二三本合批录取,分数线大幅下降。2018年高考分数线估计也会持续下降,不过考试难度也可能会增加!
    24河北
    149f8e8a018fbea2c2e7bc354930909f.jpg
    解读:河北高考分数线近年来大幅下降,主要是因为大学扩招和试卷难度提高造成的。
    25海南
    5e40fb73d0f652da57b30621c8d1a671.png
    解读:海南从2011到2017各批次分数线在小幅度下降,2018年一本理科估计在600分左右,一本文科估计在650分左右。
    26贵州
    022ce129f8291192b32bbf1e2aa05cdc.jpg
    解读:贵州各批次分数线历年都在提高,2018年估计也会有所上升,考试难度也逐年增加!
    27广西
    c87e0556a98dca4855fede773b5a7a77.jpg
    解读:广西一本分数线总体趋于稳定状态,2018分数线在500左右,二本三本分数线逐年下降。
    28广东
    7ecac289792df145038345fed2ab82b1.jpg
    解读:广东近几年一本录取线逐年下降,2018年考生可以减小压力,二本和专科分数线也有所下降。
    29甘肃
    2ad0c79bb74ae20b0f0f78f2bc369556.jpg
    a6ed3bb433d2f9714e1d7d83cf4f9d9a.png
    解读:甘肃一本普通类的分数线小幅度下降,民族类一本分数线小幅度上升,民族类的考生要加把劲!二本的分数线都在降低。
    30福建
    f48b20167c2c660601e6cbc43e764a34.jpg
    解读:福建一本二本录取线逐年下降。
    31北京
    fc998be7e893048723d4d602bc9e7a10.jpg
    解读:北京一本文理科分数线近年来略有提高。
    以上预测基于对往年分数的参考、对今年考卷难度的预估并结合考生人数和各批次录取人数而评估,仅供参考,不作为填报志愿的指导。
    跳转到指定楼层
    您需要登录后才可以回帖 登录 | 我要注册   扫一扫,用微信登录

    本版积分规则

    关于我们|网站广告|Archiver|手机版|小黑屋|

    Copyright © 2014-2015 南丰圈(南风网络科技) 版权所有 咨询QQ:QQ 客服电话:13979415368
    赣ICP备14009540号 技术支持:南风网络科技  Powered by Discuz! X3.5
    快速回复 返回顶部 返回列表