手机版
下载客户端后,扫描左侧二维码快速访问本站
官方微信
南丰圈
官方微信公众账号
添加方式:
1、搜索:微信号(nf_quan)
2、扫描:扫描左侧二维码
及时获得南丰信息尽在 "南丰圈"
登录
我要注册
找回密码
用其他账号登陆
快捷导航
切换风格
搜索
搜索
热搜:
南丰新闻
南丰傩舞
南丰蜜桔
南丰房产
南丰招聘
南丰商家
南丰企业
南丰交友
本版
文章
帖子
群组
用户
访问生活分类信息首页
首页
Portal
圈子
同城头条
同城好店
优惠抢购
求职招聘
楼盘房产
交友相亲
微信
手机小游戏
解除绑定
南丰圈(南风网络科技)
»
圈子
›
关注南丰
›
南丰报道
›
南丰县太和镇获准开展2018年农业产业强镇示范建设 ...
[政府公告]
南丰县太和镇获准开展2018年农业产业强镇示范建设
[复制链接]
qrcode
查看:
2192
|
回复:
0
wx_邹甜甜_J4x9U
wx_邹甜甜_J4x9U
当前离线
1
威望
53
金钱
0
魅力
窥视卡
雷达卡
发表于: 2018-8-9 11:19:52
|
显示全部楼层
楼主
农业农村部办公厅 财政部办公厅
关于批准开展2018年农业产业强镇示范建设的通知
农办财〔2018〕70号
各有关省、自治区农业(农牧、农村经济)厅(委)、财政厅,广东省农垦总局:
根据中央农村工作会议、中央1号文件有关部署要求,为推动质量兴农、绿色兴农,深化农业供给侧结构性改革,2018年农业农村部、财政部启动绿色循环优质高效特色农业促进项目建设。经县(市、区)申请、省级遴选、部级审查,决定批准河北省内丘县等32个县(市、区)实施绿色循环优质高效特色农业促进项目,具体名单见附件。为指导各地扎实推进项目实施,确保政策项目有效落实,现将有关事项通知如下:
一、进一步明确项目建设目标
实施绿色循环优质高效特色农业促进项目,是推进实施乡村振兴战略,提高农业创新力、竞争力和全要素生产率的重要举措。各有关省(自治区)及广东省农垦总局(以下简称各省)要高度重视,认真学习《农业农村部、财政部关于实施绿色循环优质高效特色农业促进项目的通知》(农财发〔2018〕22号)精神,准确把握实施要点,聚焦果菜茶等特色主导产品生产,延伸绿色优质特色农产品产业链,推动农村一二三产业融合发展,提高农业绿色化、优质化、特色化、品牌化水平,实现产品质量高、产业效益高、生产效率高、资源利用高、农民收入高、消费者广泛认可,真正从增产导向转向提质导向,真正把质量兴农、绿色兴农的思路融入到项目管理实践中去,在提高农业供给体系的质量与效益上发挥示范引领作用。
二、进一步优化资金使用方向
2018年中央财政绿色循环优质高效特色农业促进项目补助资金已经下达,其中分配给贫困县的要落实好贫困县涉农资金整合政策要求,体现带贫减贫效果。各省要根据具体项目情况,按照相关因素测算分配中央财政补助资金。中央财政补助资金要聚焦主导产品发展,围绕“绿色”“优质”“特色”“安全”加大投入,突出集中打造、整体推进,坚决杜绝用于少数几家企业的直接补助或搞平均分配“撒胡椒面”,不得用于修建楼堂馆所、培训中心,不得用于一般性支出。鼓励各省统筹其他相关资金渠道,加大对项目建设的支持力度,集中用于关键领域和薄弱环节,完善产业链条,补短板、强优势;通过财政资金引导工商资本参与绿色优质农产品全产业链发展,打造产业集群。
三、进一步完善项目建设方案
农业农村部、财政部已将项目建设方案审查意见反馈各省。请各省根据审查意见和本通知要求,指导督促地方有关部门抓紧修改完善建设方案,细化建设内容、实施主体、资金安排、建设进度,特别是进一步聚焦主导产业延伸打造产业链,完善与农民的利益联结机制。请各省于8月20日前将调整完善后的全部项目建设方案重新报送农业农村部、财政部备案,并通过农业农村部财务管理信息平台(cw.agri.cn)报送电子版。
四、切实加快项目建设进度
各省要督促指导项目建设单位抓紧推进项目建设,完善管理措施,并强化典型经验、典型模式宣传推介,引导各地将绿色优质特色农业培育成为农业农村经济的重要支持产业,更好满足城乡居民多样化消费需求。农业农村部、财政部将对各省项目建设情况进行调度,并适时开展专项督导,调度、督导情况将与下一年度项目资金安排挂钩。
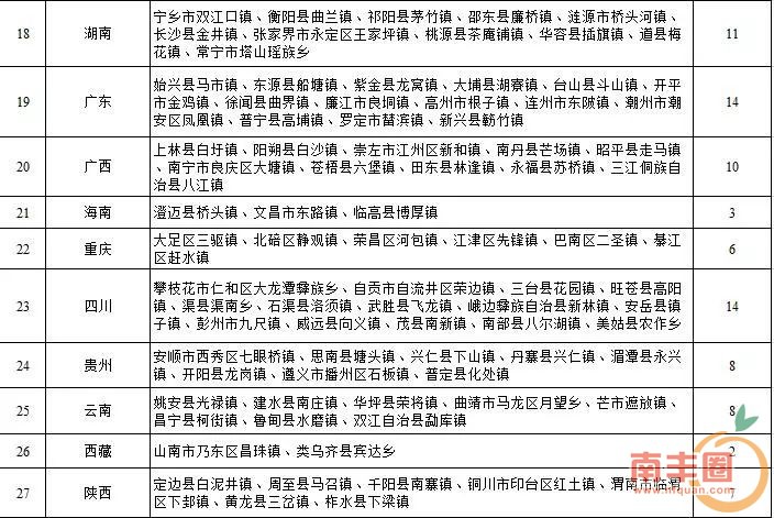
附件:绿色循环优质高效特色农业促进项目名单
来源:中国现代农业暨农业产业化高峰论坛编辑:程俊 袁智 林依彤
电梯直达
回复
使用道具
举报
提升卡
置顶卡
沉默卡
喧嚣卡
变色卡
千斤顶
显身卡
返回列表
高级模式
B
Color
Image
Link
Quote
Code
Smilies
您需要登录后才可以回帖
登录
|
我要注册
扫一扫,用微信登录
本版积分规则
发表回复
回帖并转播
回帖后跳转到最后一页
南丰报道
4646
|
回复:
6112
回复
分享
南丰一中关于2026年单招文化考试相关事宜告
南丰县不动产登记中心“节假日不打烊”服务
祝贺!南丰县被评为江西省农产品出口特色县
南丰将新增一条高速!项目迎来新进展!
戎装启征程!南丰56名新兵光荣入伍
关于我们
|
网站广告
|
Archiver
|
手机版
|
小黑屋
|
Copyright © 2014-2015
南丰圈(南风网络科技)
版权所有 咨询QQ:
客服电话:13979415368
赣ICP备14009540号
技术支持:
南风网络科技
Powered by
Discuz!
X3.5
抚州网络警察报警平台
互联网经营备案登记
抚州公安局网监备案
快速回复
返回顶部
返回列表